政府信息公开
法规公文
政府文件
规范性文件
政策解读
国务院文件
政府信息公开指南
政府信息公开制度
法定主动公开内容
领导之窗
机构职能
法治政府
服务清单
权责清单
公共服务事项清单
行政权力事项清单
最多跑一趟事项清单
不见面办理事项清单
政务服务事项精简申报材料清单
市场主体登记后置审批事项目录
信用喀什市
行政许可
处罚强制
诚信宣传
收费项目
政府采购
政府集中采购
公共资源交易
规划信息
“十四五”规划
历史规划
重大决策预公开
人大代表建议 政协提案办理
财政信息公开
预决算公开
政府预决算
部门预决算
国有资本经营预决算
社保基金预决算
乡村振兴资金
地方政府债务信息
绩效管理信息公开
直达资金
行政事业性收费
营商环境
涉企行政检查公示专栏
政府信息公开年报
2025年
2024年
2023年
2022年
2021年
2020年
2019年
2018年
2017年
依申请公开
政府网站年度报表
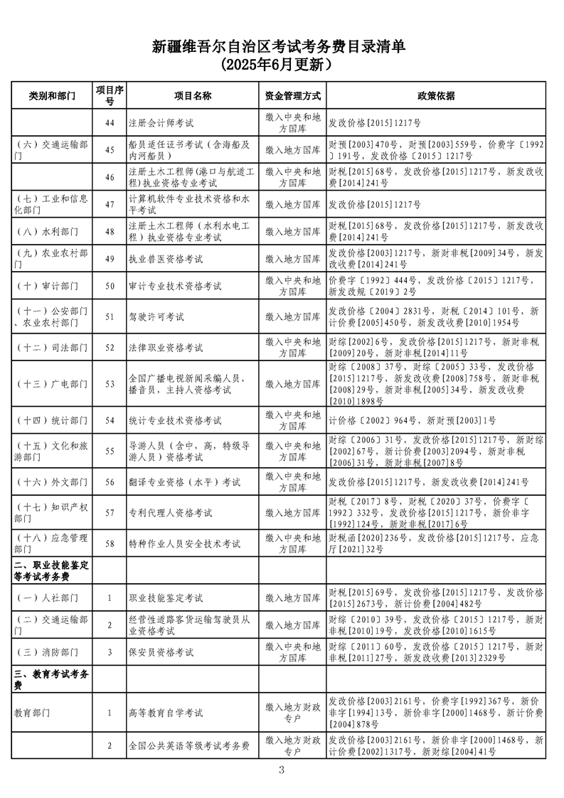
新疆维吾尔自治区考试考务费目录清单(2025年6月更新)
来源:喀什市财政局
作者:
发布时间 2025年11月18日
点击数:
相关文章