当前位置: 首页 > 政务公开 > 重点领域 > 公共企事业单位

2025

10/20

12:02

来源:
喀什市市场监督管理局

字体:【

访问量:

扫一扫在手机打开当前页

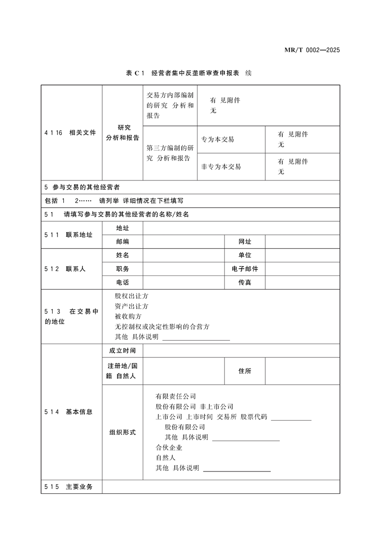
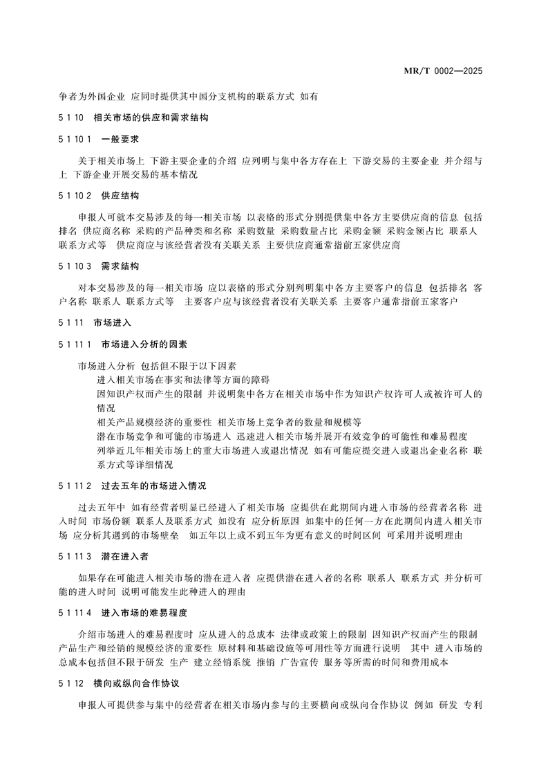
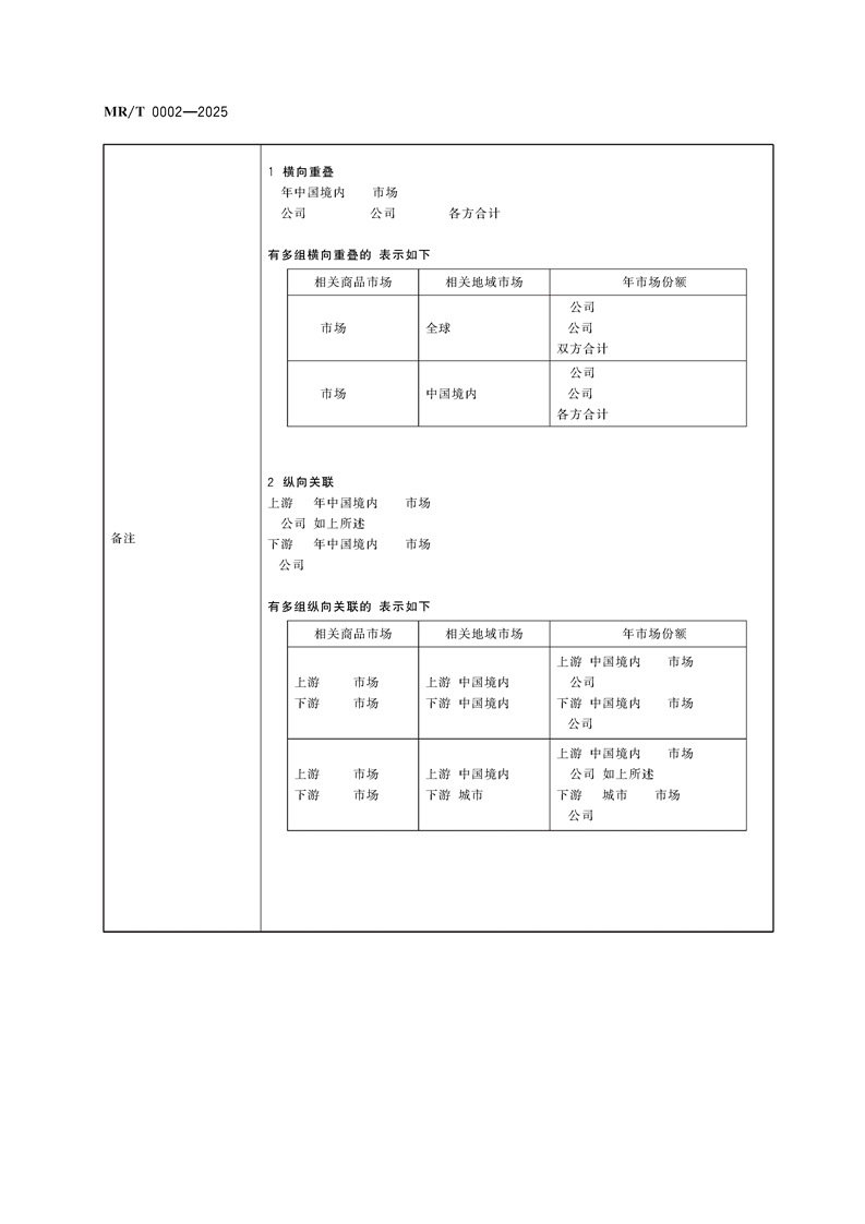
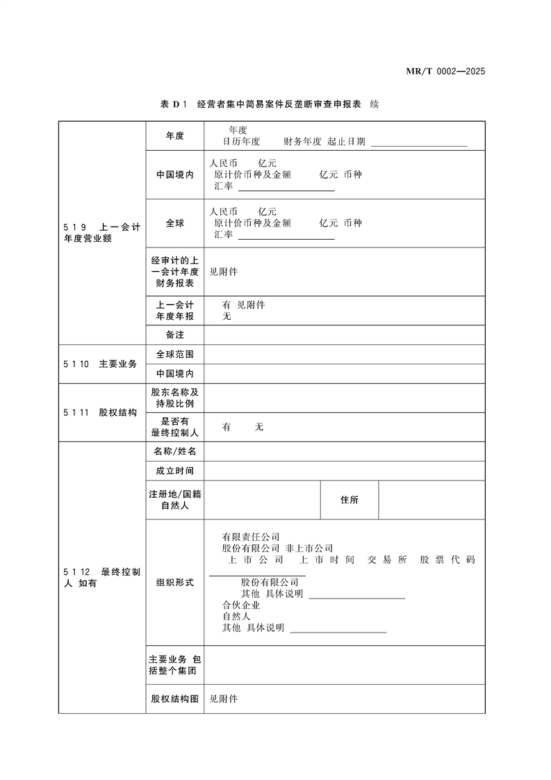
经营者集中申报规范

来源:喀什市市场监督管理局 发布日期:2025-10-20 12:02 浏览次数: 字体:【
















































相关文件下载:经营者集中申报规范

关联稿件:

一图读懂《经营者集中申报规范》

作者:

【打印本文】 【关闭】